Instance Verification Kit (IVK)

mutex lock @ [1648+23+/linux-3.19-rc1/drivers/tty/tty_buffer.c]
Instance Signature: lock

The Matching Pair Graph:


Function Name
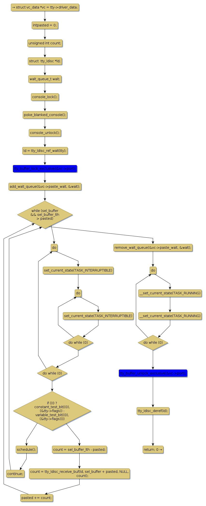
Control Flow Graph (CFG)
Events Flow Graph (EFG)
Source Correspondence
__speakup_paste_selection [3240+25+/linux-3.19-rc1/drivers/staging/speakup/selection.c]
paste_selection [8633+15+/linux-3.19-rc1/drivers/tty/vt/selection.c]
tty_buffer_lock_exclusive [1527+25+/linux-3.19-rc1/drivers/tty/tty_buffer.c]
tty_buffer_unlock_exclusive [1726+27+/linux-3.19-rc1/drivers/tty/tty_buffer.c]